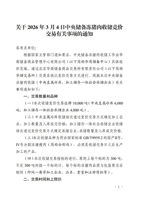
2026年3月3日,,,,,,华储网宣布关于2026年3月4日中央储备冻猪肉收储竞价生意有关事项的通知。。。。。。。。
通知指出,,,,,,本收储竞价生意挂牌10000吨(中央直属冷库6000吨,,,,,,加工贮存一体社会承储企业4000吨),,,,,,以现实挂牌为准。。。。。。。。

免责声明:部分文章资料泉源于互联网,,,,,,已标明泉源,,,,,,版权归原作者所有,,,,,,内容仅供读者参考,,,,,,若有侵占原作者权益,,,,,,请实时留言联系AG贵宾会_首页在线删除!
2026-03-04
重磅!3月4日中央冻猪肉收储启动,,,,,,挂牌1万吨托市稳价浏览:204次
返回列表2026年3月3日,,,,,,华储网宣布关于2026年3月4日中央储备冻猪肉收储竞价生意有关事项的通知。。。。。。。。
通知指出,,,,,,本收储竞价生意挂牌10000吨(中央直属冷库6000吨,,,,,,加工贮存一体社会承储企业4000吨),,,,,,以现实挂牌为准。。。。。。。。

免责声明:部分文章资料泉源于互联网,,,,,,已标明泉源,,,,,,版权归原作者所有,,,,,,内容仅供读者参考,,,,,,若有侵占原作者权益,,,,,,请实时留言联系AG贵宾会_首页在线删除!